Компенсатор выпадений по схеме Электроники 508М

Оглавление:
Компенсатор выпадений
Описание схемы
Разработка компенсатора
Установка в видеомагнитофон
Материалы

Компенсатор выпадений

При воспроизведении видеосигнала с магнитной ленты иногда происходит потеря сигнала, которая называется выпадением. Этот процесс может быть разной длительности, короткие проявляются в виде шумовых штрихов в строке, длинные — в виде горизонтальных шумовых полос. Выпадения происходят из-за кратковременных нарушений механического контакта видеоголовки с магнитным слоем ленты вследствие тех или иных причин (пыль, отпечатки пальцев на ленте, осыпание магнитного слоя из-за износа, условий хранения, или просто от времени).

Выпадение — это ослабление считанного с ленты сигнала более чем на 12дБ и длительностью как минимум 5мкс. На основании этого определения на хорошем аппарате и с хорошей лентой должно быть не более 5…10 выпадений в минуту. — Из книги publications HandBook R.Wezel

Задача компенсатора выпадений состоит в том, чтобы обнаружить провал в ЧМ-сигнале и замаскировать его. В простейшем случае, вместо выпавшего участка вставляют другой сигнал, например с частотой, соответствующей уровню черного. Это работает на ЭЛТ телевизорах, где черное выпадение менее заметно, так как сглаживается на люминофоре с соседними строками, но не на видеозахвате, где будут отчетливо видны черные штрихи. Более совершенный вариант компенсатора выпадений основан на замещении выпавшей строки предыдущей строкой, которая была 64 микросекунды ранее. Для этого используется линия задержки (ЛЗ), которая хранит ЧМ сигнал "из прошлого", записанный 64 мкс назад.

Стоит отметить, что компенсатор выпадений на ЛЗ не способен исправить выпадения цветного видеосигнала в системе SECAM, в которой работают все отечественные цветные катушечные ВМ. Причина в том, что в SECAM соседние строки содержат цвет из разных цветоразностных каналов, а так же применено чередование фазы, для менее заметного муара на черно-белых телевизорах. Поэтому, при замещении выпавшего участка предыдущей строкой, цвет замещается из другого цветоразностного канала. На демодулированной картинке это будет видно как цветовые помехи в замещенных строках. В черно-белом видеосигнале такого дефекта нет.

Изначально в бытовых советских катушечных видеомагнитофонах не был предусмотрен компенсатор выпадений. Только в Электронике 508 добавили простейший вариант компенсатора основанный на замещении выпадения определенной частотой, задаваемой LC-контуром. Нормальный компенсатор на линии задержки впервые появился в кассетном видеомагнитофоне Спектр 203. Также компенсатор на ЛЗ хотели встроить в Электронику 508М и Электронику 509. Был разработан компенсатор выпадений для Электроники 508М, в серию он не пошел. Компенсатор предполагалось устанавливать на разъем, но в серийных Электрониках 508М к этому разъему ничего не подключено и он просто спрятан в выемку в корпусе. Однажды я случайно нашел оригинальные схемы на видеомагнитофон Электроника 508М, в которых нашлась схема на тот самый компенсатор. В последствии была найдена книга на Электронику 509 — ранний вариант Электроники 591 — и там есть абсолютно такая же схема компенсатора.

Оригинальная схема компенсатора

Оригинальная схема компенсатора из Электроники 508М

Цель данной статьи — разработать компенсатор выпадений по данной схеме, проверить работоспособность схемы (никто не видел данного компенсатора) и собрать все материалы, чтобы любой желающий мог собрать компенсатор по данной схеме.

Описание схемы

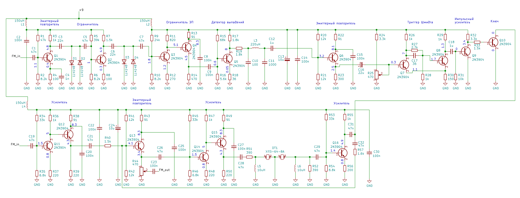
Компенсатор выпадений на вход получает ЧМ сигнал после усилителя высоких частот видеомагнитофона, а на выход выдает замещенный сигнал, в случае провала в ЧМ-сигнале. Питание данного компенсатора выпадений составляет 9 вольт. Схему компенсатора можно разделить на две части: детектор выпадений и собственно схема, которая работает с ЧМ сигналом.

Детектор выпадений занимает на схеме левую часть, его составляют транзисторы VT1-VT10. На вход приходит ЧМ-сигнал. На первых двух транзисторах VT1-VT2 и диодах VD1-VD4 построен обычный усилитель ограничитель. Он нужен для исключения влияния паразитной амплитудной модуляции ЧМ-сигнала на детектирование выпадений. После ограничения сигнал усиливается по амплитуде на транзисторах VT3-VT4 до уровня 3,5-4 вольта. После чего ЧМ-сигнал фильтруется (VT5, C10-L3-C11) и проходит через эмиттерный повторитель на транзисторе VT6. Детектирование выпадений происходит по уровню триггером Шмидта, который построен на транзисторах VT7-VT8. Уровень срабатывания компенсатора задается подстроечным резистором R25. Сигнал на выходе триггера усиливается транзистором VT9 и подается на ключ VT10, который управляет выходом с линии задержки, об этом позже.

Вторая половина схемы состоит из усилителей для согласования со входом и выходом линии задержки. Сигнал со входа приходит на усилитель на транзисторах VT11-VT12, с него на ЭП на VT13. VT13 также является и выходом компенсатора. В цепь эмиттера включен подстроечный резистор R44, в ползунка которого снимается выходной сигнал. Также с эмиттера через конденсатор C26 ЧМ-сигнал поступает на усилитель записи на транзисторах VT14-VT15. Нагрузкой его является собственно ультразвуковая линия задержки УЛЗ 64-4.

С выхода ЛЗ задержанный ЧМ-сигнал усиливается на транзисторе VT16. Сигнал снимается с коллектора через конденсатора С31. С другой стороны сигнал может пройти через цепочку C32-R57 на базу транзистора VT13, который пропустит задержанный ЧМ-сигнал на выход компенсатора. Но после С31 подключен коллектор транзистора VT10, который является ключом. Данный ключ шунтирует задержанный ЧМ-сигнал на землю, если в данный момент выпадение отсутствует. Если срабатывает детектор выпадений, то ключ закрывается и задержанный ЧМ-сигнал проходит через цепочку C32-R57 на выход компенсатора.

Разработка компенсатора

Для изготовления компенсатора пришлось внести несколько изменений. Изначально в схеме все транзисторы применены КТ315, а также КТ358, которые отличаются своей ненадежностью. Они заменяются на аналоги — 2N3904. В оригинальном компенсаторе применена УЛЗ 64-4, которая является одной из ранних линий задержки. Советской промышленностью также выпускалась более компактная линия задержки — УЛЗ 64-8А. Однако, у неё отличается входное сопротивление. Чтобы применить УЛЗ 64-8А резистор R51 меняется с 36 ом на 390 ом. L5 и L6 с 4 мкГн на 10 мкГн. Резистор R52 с 220 на 390 ом.

Измененная схема компенсатора

Измененная схема компенсатора

Схема была перечерчена в программе KiCad 5.1.12, её можно будет скачать в формате PDF внизу страницы. При разработке печатной платы применены SMD компоненты.

Печатная плата

Печатные платы были заказаны в Китае на производстве. Они были изготовлены желтого цвета.

Изготовленные печатные платы Собранная плата

Список деталей для сборки компенсатора представлен внизу страницы. Данный компенсатор почти полностью состоит из SMD-компонентов, выводные лишь несколько электролитических конденсаторов и разъем для подключения. Линия задержки УЛЗ 64-8А крепится на двухсторонний скотч и припаивается через проволочки к контактам на плате. На печатной плате детектор выпадений расположен сверху, усилители снизу. Имеется лишь две регулировки: уровень ЧМ-сигнала на выходе компенсатора и уровень выпадений, при котором срабатывает детектор.

На практике при первом запуске схемы пришлось также подстраивать резистор R57. Он задает амплитуду замещенного ЧМ-сигнала. В первый раз я собрал с номиналом, который указан на оригинальной схеме, но на практике оказалось, что замещенный сигнал сильно больше по амплитуде, чем исходный. Для видеомагнитофона это оказалось неприемлемо, вместо замещенного сигнала были черные полосы. В представленной схеме R57 показан с уже подобранным сопротивлением. Однако, если будет виден разбег в амплитуде на осциллографе (если синхронизировать осциллограф от импульса детектора), то можно подстроить этот резистор, чтобы выровнять уровни замещенного и исходного ЧМ-сигналов.

Неправильная амплитуда замещенного ЧМ-сигнала

Неправильная амплитуда замещенного ЧМ-сигнала. Амплитуды исходного и замещенных ЧМ-сигналов должны быть равны.

Установка в видеомагнитофон

Изначально данный компенсатор выпадений спроектирован для видеомагнитофонов Электроника 508М и Электроника 509 Видео. Информации об его установке в другие видеомагнитофоны не известно, на практике в следующей после 509-ого модели, в Электронике 591 уже нет компенсатора, хотя схема видеоусилителя соответствует Электронике 509. Теоретически данный компенсатор выпадений можно поставить в любой видеомагнитофон, если подобрать подходящие уровни для его работы. Точно известно, что можно поставить данный компенсатор в Электроники 508, 508М, 509 и 591.

Установка в Электронику 508/508М мало чем отличается, схемы у видеомагнитофонов почти одинаковые. Для Электроники 508 нужно удалить конденсатор С8, выход со второго контакта переключателя подается на вход компенсатора выпадений, а выход компенсатора на ту точку, куда подключался С8.

Для установки в 508М в нём уже предусмотрены точки для подключения компенсатора выпадений. Вход компенсатора — точка 12, выход компенсатора — точка 13. На серийных аппаратах там стоит конденсатор, его нужно удалить.

Установка в Электронику 508

В Электронику 591 данный компенсатор устанавливается также как в Электронику 509. На вход компенсатора выпадений ЧМ-сигнал снимается с ползунка подстроечного резистора R52. Выход ЧМ-сигнала с компенсатора подключается к конденсатору С24. Естественно, соединение между ползунком R52 и конденсатором С24 нужно удалить.

Установка в Электронику 591

Разумеется, нужно подстраивать входной уровень ЧМ-сигнала на самих видеомагнитофонах. Амплитуда должна быть около 0,3-0,6 вольт, как указано на осциллограмме в оригинальной схеме. Выходной уровень и уровень выпадений подстраиваются по изображению с видеомагнитофона, не должно быть шумовых полос, компенсатор должен исправлять только выпадения. Если установка уровня выпадений неверна, компенсатор будет срабатывать и на обычные изменения ЧМ-сигнала, что будет вызывать искажения изображения.

Физический крепеж платы компенсатора — творческая работа. В Электронике 591 его можно закрепить прямо над платой воспроизведения видео. Я его крепил, заменив один из крепежных винтов на длинный и закрепив плату между двух гаек. Такой крепеж имеет один недостаток — плата компенсатора становится близка к плате трехфазного контроллера блока видеоголовок, из-за чего плату контроллера нужно экранировать.

Установленная плата компенсатора выпадений в Электронику 591

Установленная плата компенсатора выпадений в Электронику 591

Материалы

 (330Kb) Проект компенсатора выпадений для KiCad 5.1.12
 (61Kb) Схема компенсатора выпадений
 (5Kb) Список компонентов для сборки компенсатора (BOM)