Проект «Генератор на моноскопе»: система питания

Оглавление:
Низковольтная часть
Высоковольтная часть
Материалы

Система питания устройства состоит из двух частей: низковольтной и высоковольтной. Как понятно из названий, низковольтная часть формирует напряжения для питания управляющей электроники, а высоковольтная часть — для питания собственно самого моноскопа ЛИ-22.

Низковольтная часть

Низковольтный блок питания должен выдавать следующие стабилизированные напряжения: +5, +6, +12, +30, -6, -12 вольт. Напряжение +5 вольт используется для питания синхрогенератора, построенного на микроконтроллере, +6 и -6 вольт используются генератором развертки, +30 вольт используется усилителем сигнала гашения, +12 и -12 вольт используется усилителем сигнала мишени.

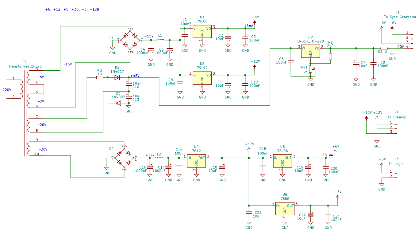
Схема электрическая принципиальная низковольтного блока питания

Блок питания по конструкции — трансформаторный, линейный. Из трансформатора используются четыре обмотки с напряжениями 6, 7 и две по 20 вольт. Напряжения 6 и 7 вольт складываются последовательным включением обмоток, чтобы получить напряжение 13 вольт. Это напряжение выпрямляется мостовым выпрямителем D1 и приходит на интегральные линейные стабилизатора 79L06 и 79L12. Таким образом формируются напряжения -6 и -12 вольт.

Одно из переменных напряжений 20 вольт выпрямляется таким же мостовым выпрямителем до 24 вольт, и используется стабилизаторами 7812, 7805 и 78L06 для получения постоянных напряжений +12, +5 и +6 вольт соответственно.

Напряжение с последней обмотки выпрямляется удвоителем напряжения на диодах D2-D3 и конденсаторах C10 и С13, в результате полученное постоянное напряжение подается на регулируемый стабилизатор напряжения LM317, который формирует напряжение +30 вольт. Это напряжение регулируется подстроечным резистором RV1.

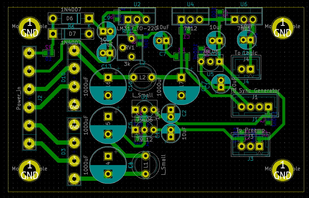
Низковольтный блок питания выполнен в формате печатной платы. Создание схемы и трассировка печатной платы производилась в программе Kicad 5. Скачать проект можно внизу страницы.

Трассировка платы

Трассировка платы

3D-модель блока питания

3D-модель блока питания

Плата была изготовлена методом лазерного утюга и вытравлена в растворе перекиси водорода. Процесс изготовления можно посмотреть на некоторых фотографиях ниже:

Заготовка из стеклотекстолита Заготовка зашкурена Тонер переведен Плата вытравлена Отверстия просверлены Первично собрана Изготовлен подходящий радиатор Стабилизаторы закреплены Собранная плата

Для крепления платы используется 3D-печатный крепеж, который также использовался как шаблон для сверления отверстий в шасси. К трем стабилизаторам в корпусах ТО220 прикручен алюминиевый радиатор для охлаждения. Изготовленный радиатор изначально был от ATX блока питания, в последствии был отпилен в нужный размер, а также были просверлены отверстия и нарезана в них резьба.

Крепление платы Низковольтный блок питания

Высоковольтная часть

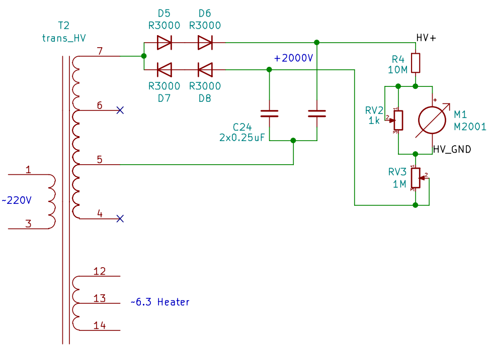
Высоковольтным блоком питания используется трансформатор питания от школьного лампового осциллографа ОЭШ-61, который позволяет получать анодное напряжение амплитудой до ~1200 вольт и накальное ~6.3 вольт с отводом от середины. Также имеется несколько низковольтных обмоток, которые не используются.

Для выпрямления высокого напряжения используется схема выпрямителя из осциллографа ОЭШ-61. Вывод 5 используется как земля для выпрямленного напряжения, а из "7" выпрямляется с помощью диодов положительное и отрицательное напряжение. Напряжение на выходе БП складывается из этих составляющих и составляет около 2000 вольт. Для сглаживания этого напряжения используется сдвоенный конденсатор КБГ-МН 2х0,25 мкФ. Он рассчитан на 1500 вольт, но в схеме включен последовательно, поэтому он может работать в данной схеме.

Схема высоковольтного блока питания

Схема высоковольтного блока питания

Схема подключения к моноскопу рассчитана на питание в 1500 вольт. Блок питания нерегулируемый и выдает 2000 вольт. Чтобы получить +1500 вольт для питания трубки, часть напряжения сбрасывается на переменном резисторе "Установка напряжения", который выведен на переднюю панель. Данный способ регулировки возможен, поскольку цепь моноскопа высокоомная и ток, протекающий цепи его резистивного делителя равен 1 мА.

Для контроля напряжения используется микроамперметр со шкалой, размеченной от 0 до 2500 вольт. Микроамперметр включен последовательно с резистором 10 МОМ, чтобы работать как вольтметр. Параллельно головке включен подстроечный многооборотный резистор, для точной калибровки показаний вольтметра.

Напряжение для схемы моноскопа снимается между точек "HV_+" и "HV_GND". Высокое напряжение этого блока питания никак не привязано к общей земле всего устройства напрямую. Привязка к земле осуществляется лишь в резистивной цепи моноскопа, чтобы все напряжения были относительно определенной точки. Об этом будет описано в отдельной статье.

Высоковольтный блок питания

Высоковольтный блок питания

Вольтметр на 2500 вольт

Вольтметр на 2500 вольт

Также с данного трансформатора снимается напряжение 6,3 вольта для питания накала моноскопа. У данной обмотки есть отвод от середины, который через резистор привязан к катоду моноскопа для устранения потенциала между накалом и катодом.

Материалы

 (38Kb) Схема блока питания
 (48Kb) Проект низковольтного блока питания для Kicad 5
 (689Kb) Осциллограф электронный школьный ОЭШ-61